体育资讯

国乒教练员竞聘结果公布:邱贻可等入选新教练

作者:2026世界杯直播 日期:2026-03-13 浏览: 来源:2026美加墨世界杯直播

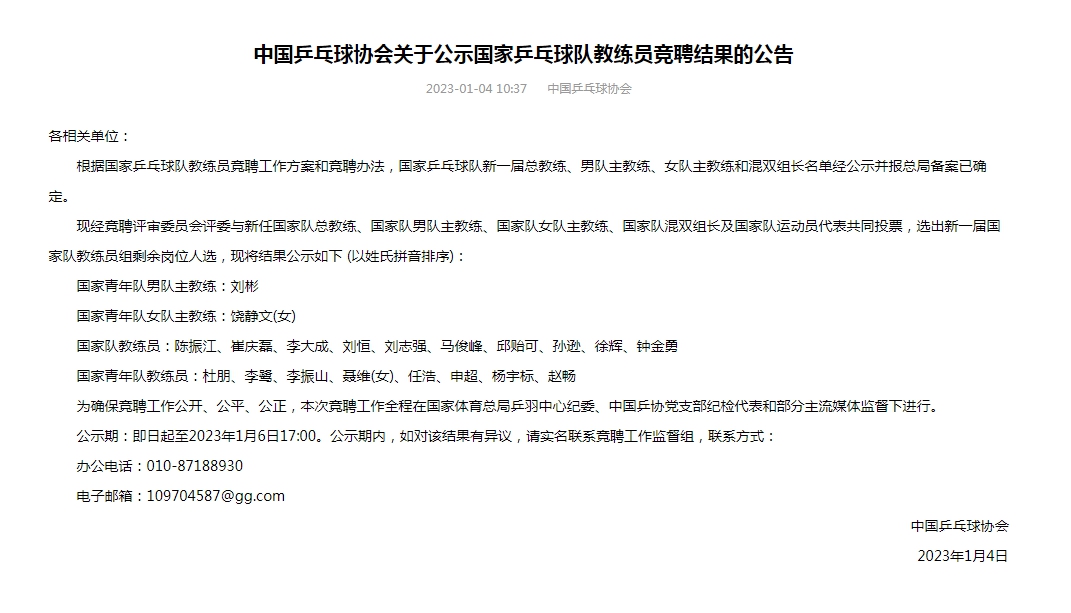
近日有关机构完成了对国家乒乓球队教练员竞聘的综合评审工作,评审委员会成员与新任国家队总教练、男队主教练、女队主教练、混双组长及运动员代表共同参与投票,对国家队各岗位的聘任进行了系统评估与确定。 经过评审,国家青年队男队主教练最终确定为刘彬;国家青年队女队主教练为饶静文(女);国家队教练员名单包括陈振江、崔庆磊、李大成、刘恒、刘志强、马俊峰、邱贻可、孙逊、徐辉、钟金勇;国家青年队教练员名单包括杜朋、李鹭、李振山、聂维(女)、任浩、申超、杨宇标、赵畅。 国乒教练员竞聘结果公布:邱贻可等入选新教练 此前,关于国家队的领导与技术骨干配置已经对外透露,核心人选经由公开竞聘程序后形成稳定架构。李隼被任命为国家队总教练,王皓与马琳分别担任男队与女队主教练,肖战担任混双组长。这一组合被视为对国家队现有训练体系与竞赛策略的延续与优化,旨在进一步提升球队在国际赛场的整体竞争力。 随着新教练团队的正式成型,球队的日常训练、梯队建设与选材思路将进入新的阶段。未来的计划将围绕提升技战术水平、加强体能与心理素质训练、强化训练中的细节打磨、以及提升在关键比赛中的多元战术应对能力展开,力求在全球赛场继续保持领先地位,同时为未来的重要赛事储备更为扎实的人才和体系基础。